
Todos os ingredientes com potencial para aturar sobre a hiperpigmentação são um sucesso, e o ácido tranexamico não poderia ser exceção.
Trata-se de uma molécula tem origem sintética derivada do aminoácido lisina que é utlizada pelas suas ações anti-fibrinolítica e anti-hemorrágica, mas que exerce também alguns efeitos positivos a nível cutâneo.
A Shiseido tem sido uma grande impulsionadora da sua utilização, mas cada vez são mais as marcas que incluem o ácido tranexamico nas suas formulações.
A Shiseido tem sido uma grande impulsionadora da sua utilização, mas cada vez são mais as marcas que incluem o ácido tranexamico nas suas formulações.
No entanto, ainda há muito por provar relativamente à eficácia da administração tópica desta substância face a outras substâncias já utilizadas.
Funções
- Inibição da produção de melanina
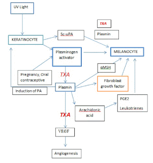
![]() |
| Imagem de Poojary S, Minni K. Tranexamic Acid in Melasma: A Review. Journal of Pigmentary Disorders. 2015;2(12). |
É reconhecido que o ácido tranexamico interfere na ligação do plasminogenio à enzima plasmina; que por sua vez promove a degradação dos coágulos de fibrina responsáveis pelo estancamento de hemorragias.
Em 1998 um estudo verificou que a aplicação tópica do ácido tranexâmico reduziria também a pigmentação cutânea decorrente da exposição à radiação UV em ratinhos. A pigmentação decorrente da irradiação será induzida pela formação de radicais livres, o que induz a ativação do plasminogénio e de a enzma urocinase (Sc-uPA no esquema), e posteriormente da plasmina dos queratinoctios (células da epiderme); bem como dos melanócitos, de forma direta. Neste contexto, paralelos; a ativação da plasmina promove a síntese de prostaglandinas (mediadores inflamatórios) entre outras substâncias melanogénicas, o que por sua vez estimulará a produção de melanina.
Mais recentemente, um estudo realizado em humanos verificou que o ácido tranexamico afetará a secreção de endotelina-1 pelos queratinócitos, sendo que este fator será conhecido também pela sua ação pró-melanogénica.
Assim, o ácido tranexamico inibirá a melanogenese por uma via diferente daquela que é afetada por ingredientes tradicionais como a hidroquinona, ácido kójico ou a arbutina; ingredientes esses que atuam diretamente sobre a tirosinase (principal enzima no processo de produção de melanina).
Mais recentemente, um estudo realizado em humanos verificou que o ácido tranexamico afetará a secreção de endotelina-1 pelos queratinócitos, sendo que este fator será conhecido também pela sua ação pró-melanogénica.
Assim, o ácido tranexamico inibirá a melanogenese por uma via diferente daquela que é afetada por ingredientes tradicionais como a hidroquinona, ácido kójico ou a arbutina; ingredientes esses que atuam diretamente sobre a tirosinase (principal enzima no processo de produção de melanina).
- Inibição da angiogénese
A atividade da plasmina promove também a formação de novos vasos sanguíneos, e por isso a ação do ácido tranexamico sobre esta enzima interferirá ainda sobre este processo.
- Recuperação da barreira cutânea
A aplicação tópica do ácido tranexâmico nestes ratinhos demonstrou promover a recuperação da barreira cutânea de forma significativa; o que se presume dever-se à sua capacidade de inibição do sistema pasminogénio/ plasmina.
Um outro estudo relizado também em ratinhos sugere ainda que o ácido tranexâmico promoverá a produção de ocludina, uma proteína que está envolvida na ligação entre queratinócitos (células da epiderme). Assim, pensa-se que este seja outro mecanismo através do qual o ácido tranexâmico é capaz de auxiliar à recuperação da barreira cutânea.
Uso em cosmética e dermatologia
- Hiperpigmentação
A sua ação sobre a pigmentação cutânea torna este ingrediente interessante para o tratamento de diversas formas de hiperpigmentação.
Melasma
![]() |
| Imagem de Carolinaskin |
O melasma por sua vez é um tipo de hiperpigmentação muito particular, e que tem sido também associado a um aumento da microvasculatura nas zonas afetadas.
Assim, e tendo em conta as ações biológicas do ácido tranexâmico; existem vários trabalhos em que este ingrediente é utilizado com algum sucesso no tratamento do melasma; quer por via oral é através de micro injeções; quer por via tópica.
De entre estes destaca-se um estudo realizado em 60 mulheres iranianas comparou a eficácia e incidência de efeitos adversos decorrentes da aplicação de ácido tranexamico a 5% ou da a hidroquinona a 2%; sendo o uso desta última molécula considerada uma das abordagens mais eficazes para o tratamento do meslasma. Ambos os grupos aplicaram proteção solar. Após 12 semanas, as intervenções levaram a reduções equiparáveis na pigmentação da pele, tendo sido observada uma menor ocorrência de efeitos adversos nas mulheres que aplicaram ácido tranexamico a 5%. Embora este estudo tenha sido realizado com o objetivo de comparar a os efeitos de tratamento entre estas substâncias; teria sido interessante avaliar um 3º grupo que usasse apenas o protetor solar e um placebo; já que não fica claro o impacto deste produto no resultado de ambos os tratamentos.
Não há por isso evidência suficiente que sustente o uso isolado de ácido tranexamico no tratamento do melasma. Contudo, quando associado a outros ingredientes de eficácia comprovada; esta molécula poderá vir a revelar-se interessante como adjuvante no tratamento deste tipo de hiperpigmentacao persistente.
- Secura cutânea e aparência de rugas
Existe apenas um estudo realizado em ratinhos neste sentido, estudo esse que passou pela administração oral de ácido tranexâmico. Por isso, os resultados deste trabalho não poderão de forma alguma ser transpostos para a pele humana, embora nos possam indicar algumas perspectivas futuras para o estudo deste ingrediente.
Neste estudo, o tratamento com ácido tranexâmico mostrou reduzir a formação de rugas na pele dos ratinhos geneticamente modificados, sendo que esses ratinhos terão uma pele seca e por isso mais predisposta a enrugar. Contudo, ter-se-à observado ainda um aumento da expressão de colágeno tipo I bem como a redução da expressão de MMP-1, um tipo de enzima que degrada o colagénio cutâneo.
Tendo em conta os resultados deste estudo e dos trabalhos anteriores que perspetivam alguma ação do ácido tranexâmico sobre a barreira cutânea, este ingrediente poderá vir a revelar-se interessante para na promoção da hidratação cutânea.
- Rosácea
![]() |
| Imagem de Foreo |
Um estudo com 30 participantes de ambos os géneros avaliou o efeito da aplicação de ácido tranexâmico a 5% de um dos lados da pele do rosto comparada com o uso de um produto idêntico mas que não continha este ingrediente na outra face.
Além de ter inibir a proliferação dos vasos sanguíneos pela interferência no sistema plasminogénio/plasmina, o que por si só poderá revelar-se benéfico para o tratamento da rosácea; pensa-se que a ação ácido tranexâmico poderá resultar da inibição de um recetor específico (PAR-2). Este recetor é ativado por uma classe de enzimas denomidadas por serina proteases, que o ácido tranexâmico terá a capacidade de inibir, e cuja atividade estará aumentadas na pele com rosácea.
Além de ser único, este estudo tem a desvantagem de englobar um grupo pequeno de participantes, e de não ser duplo cego. Serão necessários mais trabalhos para comprovar o benefício do ácido tranexâmico como adjuvante no tratamento da rosácea.













Sem comentários:
Enviar um comentário